Loading...
EHS SYSTEM

Environment, Health & Safety Management

The EHS system is the compliance guarantee for battery recycling projects. Covering waste gas treatment, wastewater treatment, solid waste management, and occupational health and safety, it ensures projects meet local environmental regulations and international standards.

Our EHS solutions are designed based on specific process characteristics and local regulatory requirements, providing integrated solutions from system design, equipment selection, to operation management, helping clients build safe, environmentally friendly, and sustainable recycling facilities.

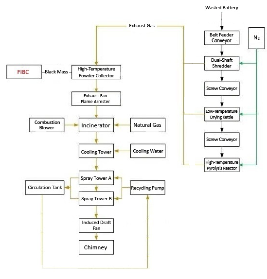
Waste Gas Treatment
Wastewater Treatment
Solid Waste Management
Safety & Fire Protection
EHS system
EHS SUBSYSTEMS

Comprehensive Environmental Protection

Waste Gas Treatment

Acid mist scrubbing, VOC treatment, dust collection, and activated carbon adsorption for compliant emissions.

Wastewater Treatment

Heavy metal precipitation, neutralization, biochemical treatment for water recycling or compliant discharge.

Solid Waste Management

Classification, temporary storage, and compliant disposal of hazardous and non-hazardous solid waste.

Safety Systems

Fire detection and suppression, gas monitoring, emergency response, and occupational health protection.

EHS system overview